Direkt zum Inhalt wechseln
Suchen
TuS Marlen 1912 e. V.
Eine Seite des TuS Marlen 1912 e. V.
Menü
Startseite
TuS Marlen
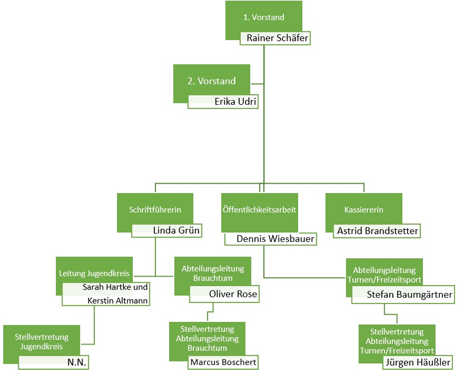
Organigramm
Chronik
Abteilungen
Handball
Turnen
Freizeitsport
Brauchtum
Zeltlager
Sportangebot
Aktuelles
Erfolge/Bilder
Kontakt und Formulare
Suchen
Organigramm
Organigramm TuS Marlen 1912 e.V.